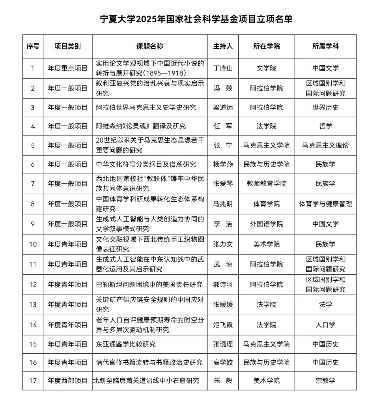
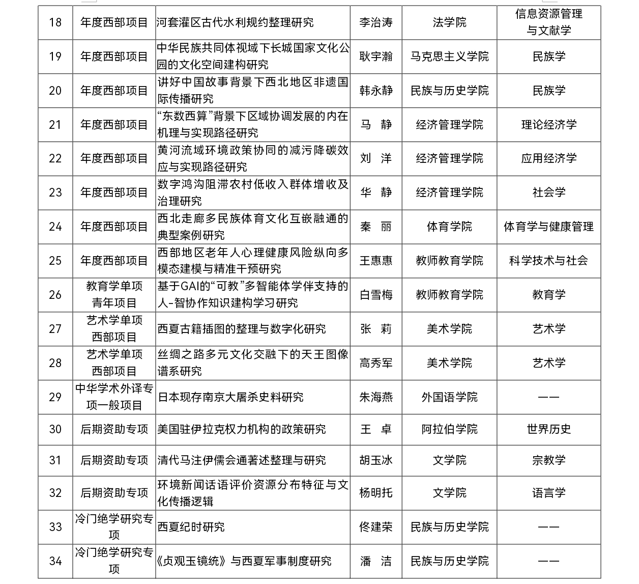
【宁夏大学新闻中心讯 人文社会科学处】近日,随着2025年国家社科基金冷门绝学研究专项立项名单公示,我校2025年国家社科基金立项数达到34项(其中重点项目3项),占全区立项总数近60%,取得历史性突破。其中,国家社科基金年度项目获批25项、艺术学单项获批2项、教育学单项获批1项,在Z14高校中位居第4名,在全国高校中位居第51名。另外,国家社科基金后期资助专项获批3项,中华学术外译专项获批1项、冷门绝学研究专项立项2项,实现稳步增长态势。
国家社科基金是我国哲学社会科学领域层次最高、影响最大、最具导向性和示范性的项目,是衡量高校人文社科科研水平的重要指标,也是检验学校人文社科建设水准的关键所在。近年来,学校探索制度创新,强化科研服务转型,构建“量质并举、以质为要”的科研评价体系。先后出台了《宁夏大学科研创新团队建设与管理办法》等一系列文件,极大激发了教师申报高级别科研项目的动力。构建“校—部—院”有组织科研协同机制,及时部署、层层推进。


下一步,学校人文社会科学研究工作将继续强化有组织科研,优化高水平项目培育和管理体系,打造高水平科研平台和创新团队,推动学术成果转化与社会服务,为实现哲学社会科学高水平科研与高质量发展提供持续支撑。
(责任编辑:李瑾)